Time Bandit

UX Generalist / Google Course

Time Bandit began as a course project—but quickly became something more. I approached this concept as a viable, real-world product, driven by a simple question: Why do most time management apps feel so uninspired? Through the UX design process, I uncovered a key insight—users don’t need more features; they need smarter, simpler ones. Instead of overwhelming calendars and buried data, Time Bandit offers streamlined navigation, intuitive design, and a user experience that actually makes organizing your time feel manageable—and even enjoyable. This project challenged conventional design patterns and pushed me to prioritize clarity, accessibility, and aesthetic appeal. I invite you to explore the [Time Bandit slide deck] to see how thoughtful UX can transform something as routine as time tracking into a tool people truly want to use.
Designed to function as a smart extension of the Time Bandit app, the website serves as a centralized hub for quick, at-home updates. All tools and features are conveniently housed on a single page—eliminating the need for users to dig through multiple screens just to log or edit their schedules. The goal was efficiency: when users are at their desktop, they can input activities and events with ease. That information instantly syncs with the app, so whether they're at home or on the go, their time management stays fluid, simple, and consistent. Explore the [Time Bandit Website Slide Deck] to see how a single-page design can enhance cross-platform usability while keeping everything just a click away.
Information Architecture
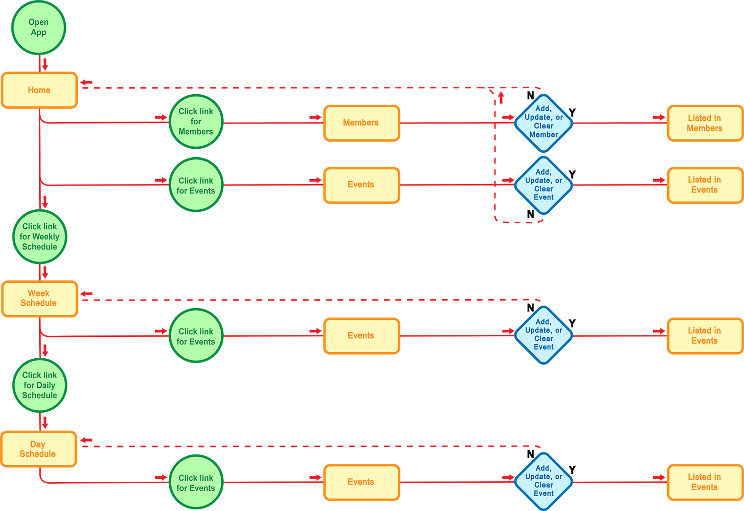
Time Bandit App: Flow Chart
IMG-PRODUCT
Information Architecture
Time Bandit Website: Site Map
IMG-PRODUCT
Prototype
Time Bandit App: Hi Fi Prototype
Prototype
Time Bandit Website: Hi Fi Prototype
After the experience of playing with the prototype you'll likely understand the high level of detail in my approach to UX design. Please take the time to check out my slide deck which details the process in steps the creation of the Time Bandit app and website. Thank you for your time!
The Time Bandit website slide deck is the interaction portion of the site, but if you haven't watched the Time Bandit app slide deck yet, much of that work corresponds to the website, and if you want more check out the graphics or illustration pages. Thanks again!
Time Bandit

Time Bandit Website